Bardibas, Mahottari, Nepal
bjmc2064@gmail.com
+977-44-550118,
+977-44-550118
LMS
Home
About Us
Institutional Short Glimpse
VMGOs
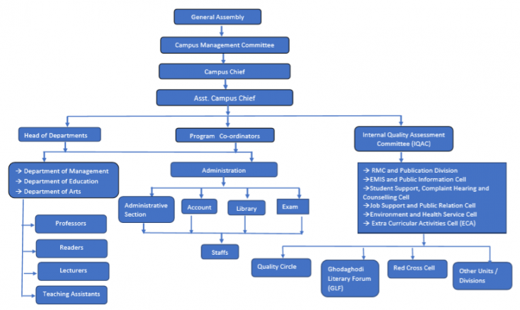
Organizational Structure
Statute
Strategic Plan
Enrolment
Program And Policy
Fee Structure
Rules And Regulations
Scholarship
SMC Charter
Code Of Conduct
Our Team
SMC Wings
Campus Assembly (CA)
Campus Management Committee (CMC)
Advisory Committee
Task Committee
Internal Quality Assurance Committee (IQAC)
Self Assessment Team(SAT)
Academic Committee(AC)
Research Management Cell (RMC)
Library Management Committee(LMC)
Internal Examination Committee (IEC)
Extra Circular Activities Committee(ECAC)
Student Quality Circle(SQC)
Public Information Committee(PIC)
Counciling Feedback And Placement Committee(CFPC)
Cells
General Assembly
CMC
IQAC
SAT
RMC
EMIS
Library Management Committee
SQC
Information Cell
Staff
Teaching Staff
Non-Teaching Staffs
Departments
Education
Management
PCU Teacher & Associations(SMC Unit)
Free Student Union
Course
Bachelor
Education
Management
Masters
Education
Management
Gallery
Image
Video
Audio
Reports & Publication
Calendar
Audit Report
Annual Report
Self Study Report (SSR)
Tracer Study Report
Prospectus & Brochure
Result
Career
Vacancy
Counselling
Internship
Job Placement
Feedback
FAQs
Contact us
Donate Us
Organizational Structure
Home
Organizational Structure
Organizational Structure
Organizational Structure
Notice
See All